-
The Blinking Auto-Reverse Controller (BARC) makes running trolleys and other
point-to-point rail cars a
simple and enjoyable experience -
Even though the unit
was initially called the "Basic" Auto-Reverse Controller its microprocessor brain gives it a host of features in a
small package -
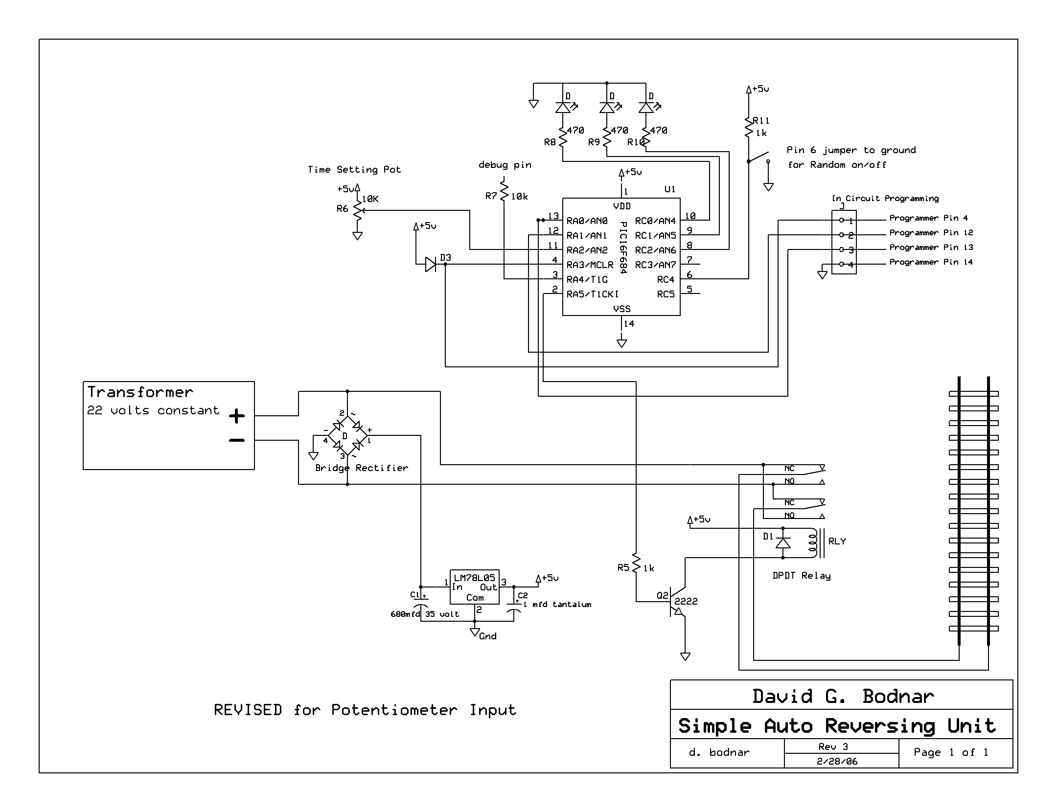
The only connections are to your DC power supply and to the track. The normal cut rail and diode that such
systems traditionally use must be installed at each end. -
Note that this
controller does not provide gradual acceleration or deceleration. The
power to the trolley is either on or off. It is recommended that low
speeds be used with this unit to obtain a realistic experience.
|
|
|
-
Track Preparation
-
A section of track must be cut and
a diode must be installed across the cut at each end of the track
-

-
Both track sections need to be cut
on the same rail and both diodes must be installed with the same polarity, that
is the band on the diodes must point in the same direction. Note that the
drawing above is for a G scale layout. If you work with HO the diodes must
have their bands pointing in the opposite direction.
-

-
Click here for more information on preparing
track
|
-
Power Connection
-
Power from your DC train transformer
can be connected directly to the power terminals on the board
-
The power from your transformer
goes to the blue female connector labeled "In"
-
The track is connected to the male
connector labeled "Out"

|
-
The BARC does not
control the speed of your trolley, only its direction. If you wish to manually adjust the speed of your trolley or
engine you can connect the BARC to the variable output from your power supply.
Note that the BARC will shut down and reset. if the voltage goes much below 7
volts.
-
The voltage regulator on the board
can get very hot if more than 18 volts is supplied.
|
|
|
|
|
Setting Time
- When the unit is first turned on the 3 red LEDs flash together
15 times.
- During this flashing you have an opportunity to change the time
setting.
- The potentiometer can be
adjusted with a small screwdriver to make time adjustments
- Turning the potentiometer counter clockwise decreases the time
and turning it clockwise increases the time
- The time range is from a few seconds to 255 seconds, a bit over
4 minutes.
- In the photo below the black arrow on the potentiometer is very
close to the center of its range of movement. This would give
a time very close to 127 seconds.

- If you turn the adjustment potentiometer during the flashing the
3 LEDs will begin to flash out the time in seconds.
- The LEDs are labeled 1, 10 and 100. To indicate a time of
135 seconds the 100's LED would flash once, the 10's LED three times
and 1's LED five times.
- Each time the potentiometer is moved the time will change the time and
the unit will flash out the new setting.
- If you stop adjusting the potentiometer and allow the time to be
flashed out five times the time will be stored and the unit will
start timing.
- Note that time can be adjusted at any time during the BARC's
operation by turning the potentiometer a bit either way. This
will put you back in the mode described above.
|
Random Time
- If the jumper is installed on the two
pins labeled "random" the timing changes and adds an element of
randomness.
- The random time is computed using
this formula: 1/2 of the time selected is added to a random
number between 1 and 1/2 of the time selected.
- For example, if the time were set
to 200 seconds the random times would be between 101 and 200
seconds. If 120 were set the random time would be between 61
and 120 seconds.
- Using this formula insures that
your trolley will have enough time to traverse the track before it
reverses since the time is never less than 1/2 of what you have
selected.
|
|
Getting started
-
Install cut / diode equipped track
at each end of the line of track
-
Connect the unit to the
AC or DC output of your transformer. This may be a constant or
a variable direct current power output.
-
Connect the output of the unit to
the track
-
Place a trolley, small engine or
rail car on the track
-
Turn on the power
-
Adjust the time
-
After the BARC initializes your
engine will begin its journey in one direction or the other
-
Once it hits an end it will delay,
reverse and continue
|
Time Reported During Timing
- As the BARC operates it flashes out the time remaining until the
trolley is
reversed.
- You may notice that the flashing will frequently skip a second
or two as it reports, for example, 33, 32, 31, 30, etc. This
happens when the time needed to flash out a report exceeds one second.
|
Laps Completed Report
- Each time the time count reaches zero the BARC reports the
number of times the unit has reversed the trolley. You can
think of this as the number of "laps" that have been completed.
- The report is similar to the time remaining report except that
all 3 LEDs flash before and after the laps report and the report is
flashed out somewhat more slowly than the time remaining report.
- If the number of laps exceeds 999 the counter will continue to
report by flashing the 100's LED correctly. If you are on the
1345 lap, for example, the 100's LED will flash thirteen times, the
10's four times and the 1's five times. If you let it run for
a few weeks it will eventually reset to zero when it gets past 2^16
which equals 65,635!!
|
An Added Bonus!
- If your computer is equipped with a standard 9 pin serial port
you can see the progress of your BARC and see the total laps
completed by your trolley.
- Receiving reports from the BARC
involves starting a terminal program, like HyperTerminal. Set it to
2400 baud, No parity, 8 bits, and one stop bit. It must also be
set to use COM1 (or whatever com port you prefer) rather than a
modem.
The images
below show how I set up my computer. To get started on a Windows
98, 2000, ME or XP computer click Start then All Programs then
Accessories then Communication then HyperTerminal. If HyperTerminal
is not there you may have to install it. For instructions on how to
do so just search Google for "Install HyperTerminal".
Here is a sample link on how to do the install from IBM's web site.
When you first start HyperTerminal
you must create a new connection. Type a name for the new
connection (I used Com3 2400) in the Name box.

Click OK

In the Connect To box I selected Com3 - you are more likely to be
using Com1
Click OK
Change the next screen so that it
looks like this:

Make sure Flow Control is set to "None"
Click OK
Connect the 9 pin serial plug to your PC's serial
port. The cable is short and may require a serial extension
cable. Plug the 2 pin header into the board where it is
labeled "serial" - make sure the white wire on the connector that
goes to the board goes to the pin marked "-".
If necessary click
on Call / Call to connect to the port. Once connected you
should see information like that show below on your screen.

|