A High Power DCC Booster
REVISED Unit 2021

d. bodnar   revised 05-13-2021

Introduction
I designed and built a high amperage DCC booster a few years ago -
see: 
Original Booster
This has been a very popular project for many model railroaders with the YouTube video having well over 10,000 views.

The original circuit utilized a circuit board that was designed for another DCC project and was not ideally suited for this booster.   With so much interest in the booster I decided to update it to make assembly easier and to add to its functionality.

The primary objectives for the revision are:

  1. Add circuitry to the board that allows for a simplified connection between the board and the H-Bridge (IBT_2)
  2. Add the one transistor inverter circuit to the main circuit board
  3. Add a temperature sensor that can be used to shut down the booster if the H-Bridge temperature exceeds a set temperature

Hopefully this will allow more hobbyists to build and use the booster.

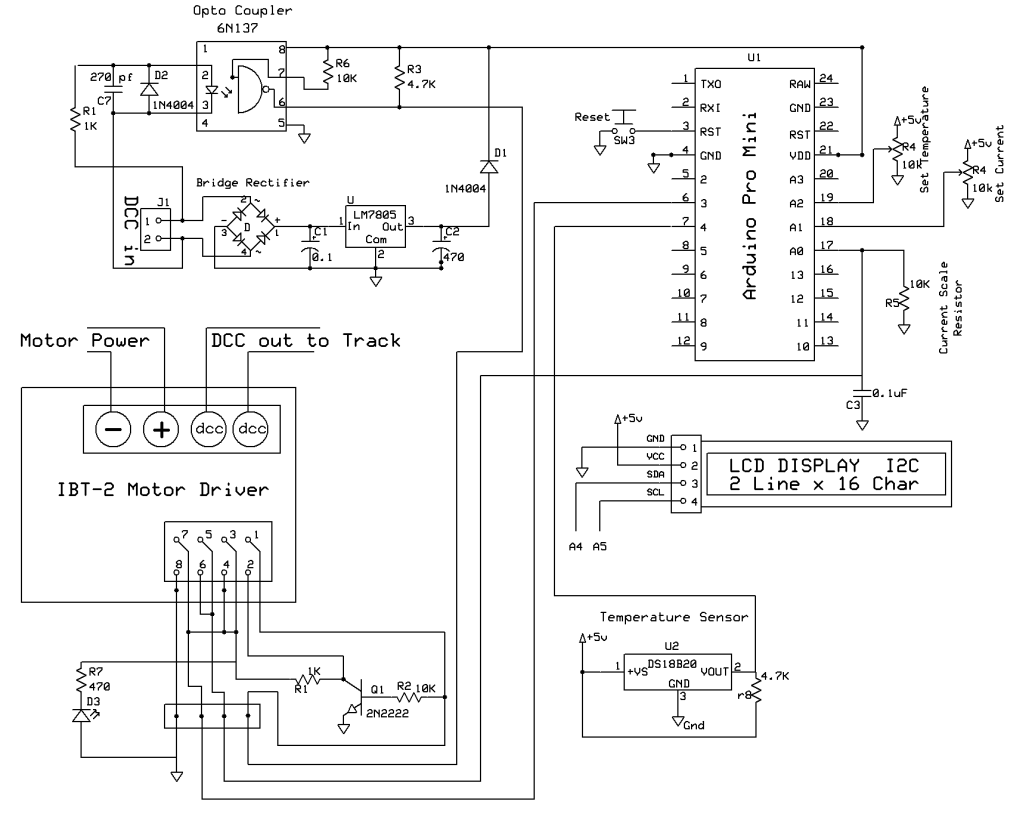
Circuit
The circuit is shown below.  The main differences from the original board are the addition of a second pot to set temperature and a DS18B20 temperature sensor.

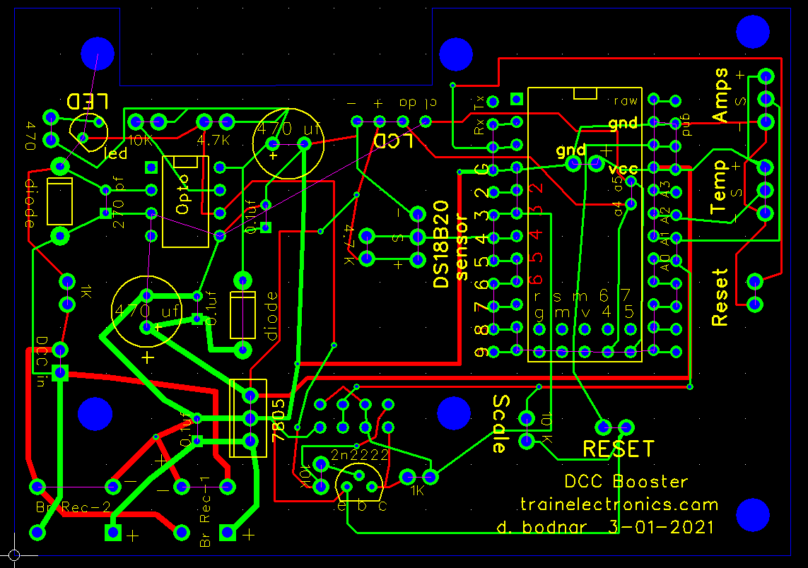
In the bottom left corner of the circuit board below there are two areas where bridge rectifiers can be placed.  You can use either one but do not need to use both.

Parts
Most parts are available from eBay or Amazon:

 

Building the Booster
These photos should help you to build the booster

The back of the mounting frame is shown here.  The LCD display and two potentiometers are shown.

This is the front view.  The "Reset" button is optional and not shown in this photo
- it is a SPST momentary pushbutton switch that connects to the Reset pins on the board.

Once the socket for the Arduino is mounted and the LCD connections are made you can test programming the Arduino.  At the bottom of the photo you can see the FTDI adapter that is needed to program the Arduino.  These programmers are available from Amazon, with or without the Arduino.

Be sure to include the two pin header on the back of the Arduino and ...

...on the circuit board.

The power supply part of the circuit has been installed here.    The socket that is used with the Arduino is shown on the left. 
These headers were left out of the parts list photo.

To test the voltage section apply 12 or so volts DC to the DCC input pins - use a volt meter to test the voltage at the test points shown below. 
You should see 5 volts or something very close to that value.

Next complete the rest of the DCC input circuitry.,  You should not need to use the 2nd 470 uF capacitor (left center)

The transistor inverter and IBT-2 socket need to be added.  Be sure to mount the 8 pin socket from the BACK of the board! 

Here you can see the 8 pin socket on the back of the board.  This also shows that the temperature sensor (DS18B20) is also mounted from the back. 
I use a short cable that will allow me to place it against the heat sink on the IBT-2.

 

 

H-Bridge Observations
I have purchased the IBT_2 H-Bridges from a number of vendors on eBay and Amazon.  While most of them worked well I did get two that were intermittent at best.  If you have trouble getting the booster to work the first thing I would suggest is swapping IBT_2 units making sure to use a replacement from a different source.

The other observation for the IBT_2 it that it really does not need the huge heat sink that is attached to it.  First of all, I would hope that most of us would use this booster for no more than 5-10 amps.  At this power level the board does not get very hot.  If you do plan on using the heat sink first remove it and add heat sink compound between the board and heat sink.  This will make the heat sink work much better.  I checked all of the IBT_2 boards that I purchased and NONE of the had heat sink grease on them.

Current Sense Modification
The IBT-2 can provide information on how much current is being used by the DCC booster system.  After some experimentation I found that a 10K scaling resistor is needed to pull pin A0 low.  In addition a small capacitor (0.1uF worked well for me ) smoothes out the current reading.  This was discovered after the boards were fabricated so space for this capacitor is not provided on the board.  I chose to place it on the back of the board across the current sense resistor as shown here:

Using the Booster
Connect the power input on the IBT_2 (marked B+ and B- on the bottom of the board) to a 12-20 volt DC power supply.  Connect the other IBT_2 screw terminals (marked M+ and M- on the bottom of the board) to the track to be powered.  It does not matter which rail each wire connects to.

Connect the 8 pin male header on the IBT_2 to the 8 pin female header on the bottom of the main circuit board.
NOTE:  The circuit board has a notch at the top to accommodate the 4 connector block on the H-Bridge - it should fit but I have gotten H-Bridges from various sources that are slightly different in layout and you may need to file the opening a bit to get the H-Bridge to fit and to line up with the screw holes that can be used to secure it to the board.

Connect the DCC connection on your DCC system to the two pins on the main board marked DCC in.

Turn on the DCC system that feeds the DCC in on the booster board.  The display should light up and show a version number and other information.  If you cannot see the text you may need to adjust the small blue potentiometer on the back of the display board.

Use the AMPS potentiometer to set the amp reading that will trigger the system to turn off.  It will remain off for 5 seconds..  If you want to change this find the 

void turnPowerOff() {

sub-routine and change the  delay(5000); line to another value - you could also have it stay off indefinitely needing a reset to restart.

Use the TEMPERATURE potentiometer to set the temperature that will trigger the system to turn off.  I generally set this to 20 or 30 degrees above the ambient temperature.

Arduino Code
The code for the booster is below.  Version:     DCC_Booster_NEW_Board-v3-2
Please note that there are several libraries that must be included.
/*
   As posted on web page - uses modified board
  DCC Booster using the 43 amp H-Bridge from eBay & Amazon
*/
#include <OneWire.h>
#include <DallasTemperature.h>
#define ONE_WIRE_BUS 4
OneWire oneWire(ONE_WIRE_BUS);
DallasTemperature sensors(&oneWire);
DeviceAddress insideThermometer;
#include<EEPROM.h>
int LED = 13; // LED to blink when DCC packets are sent in loop
int PowerOn = 3; // pin to turn booster on/off
int Pot1 = 1; // max current pot
int Pot2 = 2; // max temperature pot
float PotReading = 0;
float TmpPotReading = 0;
int CurrentPin = 0;
int CurrentPinReading = 0;
int SetPotFlag = 0;
float version = 3.2;
#include <Wire.h>
#include <LCD.h>
#include <LiquidCrystal_I2C.h>
#define I2C_ADDR    0x27 // <<----- Add your address here.  Find it from I2C Scanner
#define BACKLIGHT_PIN     3
#define En_pin  2
#define Rw_pin  1
#define Rs_pin  0
#define D4_pin  4
#define D5_pin  5
#define D6_pin  6
#define D7_pin  7
LiquidCrystal_I2C	lcd(I2C_ADDR, En_pin, Rw_pin, Rs_pin, D4_pin, D5_pin, D6_pin, D7_pin);
unsigned long time;
unsigned long now;
long cAverage = 0;
int avgTimes = 400;
int lastAverage = 0;
int resetFlag = 0;
float percentage = 0;
int temp1 = 0;
float tempC = 0;
int CurrentAdjustValue = 300; // adjust based on current Scale resistor value
void setup() {
  delay(500);
  pinMode(LED, OUTPUT);
  pinMode(PowerOn, OUTPUT );
  lcd.begin (16, 2); //  LCD is 16 characters x 2 lines
  lcd.setBacklightPin(BACKLIGHT_PIN, POSITIVE);
  lcd.setBacklight(HIGH);  // Switch on the backlight
  lcd.home (); // go home
  Serial.begin (115200);
  lcd.setCursor(0, 0);
  lcd.print("DCC Booster");
  lcd.setCursor(0, 1);
  lcd.print("5-05-21 - v");
  lcd.print(version, 1);
  Serial.print("5-09-2021  version  ");  Serial.println(version, 1);
  delay(1000);
  lcd.clear();
  delay(500);
  now = millis();
  Serial.print("Locating devices...");
  sensors.begin();
  Serial.print("Found ");
  Serial.print(sensors.getDeviceCount(), DEC);
  Serial.println(" devices.");
  Serial.print("Parasite power is: ");
  if (sensors.isParasitePowerMode()) Serial.println("ON");
  else Serial.println("OFF");
  if (!sensors.getAddress(insideThermometer, 0)) Serial.println("Unable to find address for Device 0");
  Serial.print("Device 0 Address: ");
  printAddress(insideThermometer);
  Serial.println();
  // set the resolution to 9 bit (Each Dallas/Maxim device is capable of several different resolutions)
  sensors.setResolution(insideThermometer, 9);
  Serial.print("Device 0 Resolution: ");
  Serial.print(sensors.getResolution(insideThermometer), DEC);
  Serial.println();
}
// NOTE:  about 0.014 amps / digit of reading with 10K resistor on sense line
void loop() {
  sensors.requestTemperatures(); // Send the command to get temperatures
  printTemperature(insideThermometer); // Use a simple function to print out the data
  PotReading = analogRead(Pot1);
  PotReading = PotReading / 100;
  TmpPotReading = analogRead(Pot2);
  TmpPotReading = TmpPotReading / 10;
  lcd.setCursor(0, 1);
  lcd.print("TMP");
  lcd.print (DallasTemperature::toFahrenheit(tempC), 0); // Converts tempC to Fahrenheit
  int temptemp = (DallasTemperature::toFahrenheit(tempC));
  lcd.print("/");
  lcd.print(TmpPotReading + 100, 0);
  lcd.print((char)223);
  lcd.print(" ");
  if (temptemp > TmpPotReading + 100) {
    Serial.println("TEMPERATURE FAULT ! ! !");
    lcd.setCursor(0, 1);     lcd.print("T FAULT!");
  }
  lcd.setCursor(8, 0);
  lcd.print("MaxA=");
  lcd.print(PotReading, 1);
  showPercentage();
  resetFlag++;
  if (resetFlag >= 100) {
    resetFlag = 0;
  }
  cAverage = 0;
  for (int xx = 0; xx < avgTimes ; xx++) {
    //CurrentPinReading = analogRead(CurrentPin);
    if (CurrentPinReading >= 1000) {
      Serial.print("Value = "); Serial.print(CurrentPinReading);
      Serial.println("   STOPPPPPPPPPPPPPPPPPPPPPPING");
      turnPowerOff();
    }
    CurrentPinReading = analogRead(CurrentPin);
    cAverage = cAverage + CurrentPinReading;
  }
  CurrentPinReading = cAverage / avgTimes;
  Serial.print("raw current ");  Serial.print(CurrentPinReading);
  turnPowerOn();
  lastAverage = CurrentPinReading; // keep for compare & print
  Serial.print("   Current = ");   Serial.println(CurrentPinReading - CurrentAdjustValue); // gives near zero with filter & 100K pull down
}  //END LOOP
void showPercentage() {
  percentage = (CurrentPinReading - CurrentAdjustValue ) / PotReading; // was 0.014
  percentage = percentage * 2;
  if (percentage < -0) {
    percentage = 0;
  }
  if (millis() - now >= 500)   // only update LCD every 1/2 second to limit flicker
  {
    lcd.setCursor(11, 1);
    lcd.print(percentage, 1);
    lcd.print("%  ");
    now = millis();
  }
  if (percentage > 100) turnPowerOff();
}
void turnPowerOff() {
  digitalWrite(PowerOn, LOW);
  lcd.setCursor(0, 0);
  lcd.print("OFF-5sec");
  delay(5000);
  turnPowerOn();
  lcd.setCursor(0, 0);
  lcd.print("               ");
}
void turnPowerOn() {
  digitalWrite(PowerOn, HIGH);
  lcd.setCursor(0, 0);
  lcd.print("PWR On");
}
void printTemperature(DeviceAddress deviceAddress) {
  tempC = sensors.getTempC(deviceAddress);
  if (tempC == DEVICE_DISCONNECTED_C)
  {
    Serial.println("Error: Could not read temperature data");
    return;
  }
  Serial.print("Temp C: "); Serial.print(tempC); Serial.print(" Temp F: "); Serial.println(DallasTemperature::toFahrenheit(tempC)); // Converts tempC to Fahrenheit
}
// function to print a device address
void printAddress(DeviceAddress deviceAddress)
{
  for (uint8_t i = 0; i < 8; i++)
  {
    if (deviceAddress[i] < 16) Serial.print("0");
    Serial.print(deviceAddress[i], HEX);
  }
}